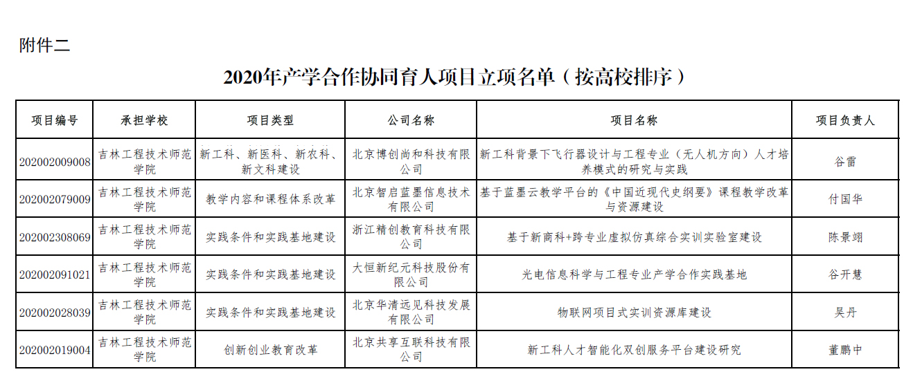
近日,教育部高教司下发《关于公布2020年产学合作协同育人项目立项名单的通知》(教高司函〔2021〕3号),best3656个项目获批立项。获批项目涵盖了四新建设、教学内容和课程体系改革、实践条件和实践基地建设、创新创业教育改革等方面。至此,best365共有70个项目获批立项。

产学合作协同育人项目是教育部为贯彻落实《国务院办公厅关于深化产教融合的若干意见》(国办发〔2017〕95号)和《关于加快建设发展新工科 实施卓越工程师教育培养计划2.0的意见》(教高〔2018〕3号)精神,国家组织有关企业申报支持高校教师和学生共同开展的协同育人项目。旨在通过政府搭台、校企合作共赢,深化产教融合,深化与高校产学合作,促进培养目标、师资队伍、资源配置、管理服务的多方协同,培养支撑引领经济社会发展需要的高素质专门人才。
近年来,best365始终坚持人才培养与服务经济社会发展相结合,创新产学合作协同育人机制,聚企业资源,携手推动学校教育教学综合改革,实现人才培养与企业发展的合作共赢。项目的获批,对学校应用型大学的发展建设起到了有力的促进作用。